欢迎拨打业务咨询电话:010-83153968 / 13661110436
导航
亚美最新官网登录app中国有限公司
服务内容
工程咨询
招标代理
造价咨询
工程监理
项目管理
绩效评价
工程项目绩效评价
招标采购绩效评价
新闻动态
公司动态
行业动态
政策法规
项目动态
招标公告
中标公示
企业概况
企业简介
领导致辞
企业文化
企业资质
我们的优势
加入中城
招募合伙人
联系我们
详细信息
当前位置:
亚美最新官网登录app中国有限公司
>
政策法规
>
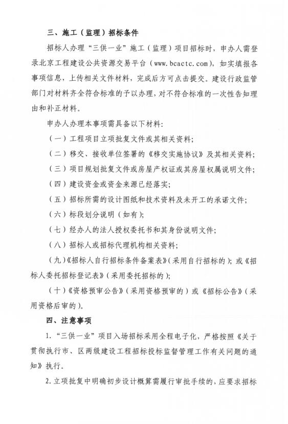
关于“三供一业”项目招投标管理工作实施意见
关于“三供一业”项目招投标管理工作实施意见
发布时间:2019-08-23 12:00:00 发布单位:北京市建设工程招标投标管理事务中心
分享到
地址:北京市海淀区四季青西四环常青园路8号郦城工作区726室
业务咨询:010-83153968/13661110436
座机:+86-10-83153968 传真:+86-10-83153968 邮箱:services@zctg.com.cn
工程咨询
项目管理
工程监理
造价咨询
招标代理
扫一扫关注我们
Copyright © 2018-2025 亚美最新官网登录app中国有限公司.All Rights Reserved
京ICP备18061400号-1
京公网安备 11010202008621号
咨询
请选择咨询内容
工程咨询
工程监理
招标代理
造价咨询
项目管理
管理咨询
BIM应用咨询
姓名
电话
提交留言
电话:010-83153968
星空网页版
|
天行在线
|
mksports
|
新半岛官方网站
|
乐竞
|
好博网页版
|
星空游戏平台官网
|
9游网页版
|
开云手机平台
|